English
首 頁關於我們服務范圍下載中心常見問題聯絡我們啟源論壇

    快速通道

注意:若本文有涉及報價,則下述報價僅作初步參考用途,並不構成最終交易條款。所有服務項目之價格將以本公司就個案作出的最終報價為準,且本公司保留隨時調整價格之權利,毋須另行通知。

當前位置 : 首頁 >> 服務范圍 >> 中國商務服務
 
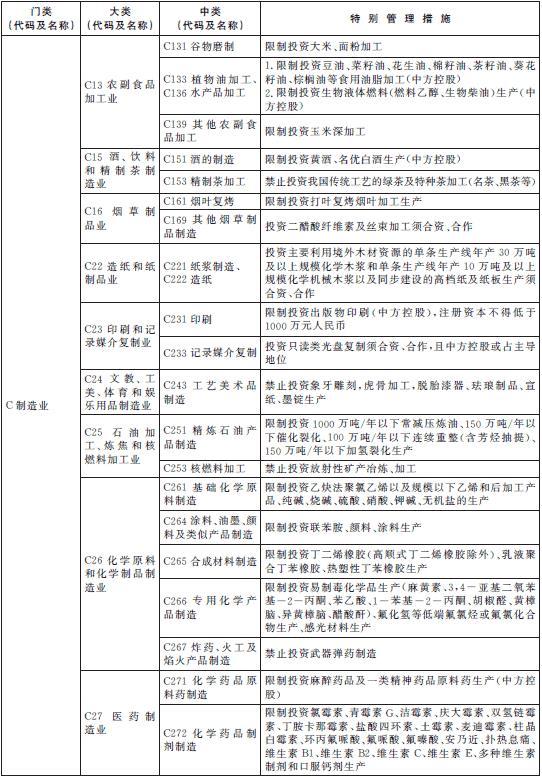
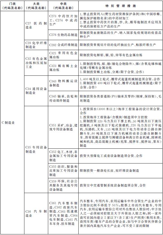
中國(上海)自由貿易試驗區外商投資准入特別管理措施(負面清單)(2013年)

中國(上海)自由貿易試驗區外商投資准入特別管理措施(負面清單)(2013年)
 
《中國(上海)自由貿易試驗區外商投資准入特別管理措施(負面清單)(2013年)》(以下簡稱“負面清單§),以外商投資法律法規、《中國(上海)自由貿易試驗區總體方案》、《外商投資產業指導目錄(2011年修訂)》等為依據,列明中國(上海)自由貿易試驗區(以下簡稱“自貿試驗區§)內對外商投資專案和設立外商投資企業採取的與國民待遇等不符的准入措施。負面清單按照《國民經濟行業分類及代碼》(2011年版)分類編制,包括18個行業門類。S公共管理、社會保障和社會組織、T國際組織2個行業門類不適用負面清單。

對負面清單之外的領域,將外商投資專案由核准制改為備案制(國務院規定對國內投資項目保留核准的除外);將外商投資企業合同章程審批改為備案管理。

除列明的外商投資准入特別管理措施,禁止(限制)外商投資國家以及中國締結或者參加的國際條約規定禁止(限制)的產業,禁止外商投資危害國家安全和社會安全的項目,禁止從事損害社會公共利益的經營活動。

自貿試驗區內的外資並購、外國投資者對上市公司的戰略投資、境外投資者以其持有的中國境內企業股權出資,應當符合相關規定要求;涉及國家安全審查、反壟斷審查的,按照相關規定辦理。

香港特別行政區、澳門特別行政區、臺灣地區投資者在自貿試驗區內投資參照負面清單執行。內地與香港特別行政區、澳門特別行政區《關於建立更緊密經貿關係的安排》及其補充協議、《海峽兩岸經濟合作框架協定》及其後續《海峽兩岸服務貿易協定》、我國簽署的自貿協定中適用於自貿試驗區並對符合條件的投資者有更優惠的開放措施的,按照相關協議或協定的規定執行。

根據外商投資法律法規和自貿試驗區發展需要,負面清單將適時進行調整。

<IMG src="/gb2312/images/shzmq/10.


 離岸公司